Now Accepting Partners

Don't Refer Clients.
Build a Business.

This isn't an affiliate program. You become a business partner, keep up to 80% of the profits, and launch your own AI company — backed by our systems, support, and delivery.

We're on a mission to transform 10,000 businesses with AI in the next 3 years. We can't do it alone — and we don't want to.

Apply Now → See How It Works
Watch the Explainer

See Exactly How It Works

Powered By
23 partners joined this month — limited spots for Q2 2026
80%
Profits You Keep
10K
Businesses in 3 Years
You Choose
Your Buy-In, Your Commitment
The Difference

This Is Not Another
Affiliate Program.

Affiliate and referral programs give you a pat on the back. We give you a business.

⛔ Typical Affiliate Programs

  • Earn 5–20% commissions that disappear
  • Zero control over delivery or client relationships
  • You're a salesperson, not a partner
  • No recurring income — one-time payouts
  • You build someone else's brand

⚡ No BS AI™ Partnership

  • Keep up to 80% of the profits — the majority is yours
  • You own the client relationship
  • You're a real business partner with real equity in your work
  • Recurring profits on every client you serve
  • You build YOUR brand, backed by our engine
Industry Comparison

Highest Profit Share in the Industry.

We looked at every AI partner program on the market. Nobody comes close.

Program Max Profit Share Monthly Cost White-Label Delivery Team
No BS AI™ Up to 80% $247–$497 ✓ Full ✓ Included
MarketWiz Up to 60% Free–$299 ✕ DIY
Newo AI Up to 50% Custom ✕ Partial
BotPenguin 20% recurring Free ✕ None
GoHighLevel SaaS 100% (you sell) $497+ ✕ You build everything
Jasper Partners 20% affiliate Free ✕ Software only

The difference? Other programs give you software — you figure out the rest. We give you a complete business with a delivery team, and you keep up to 80%. GoHighLevel SaaS mode lets you keep 100% — but you pay $497/mo for the platform alone, then you build, sell, AND deliver everything yourself. With us, we handle delivery. You focus on closing.

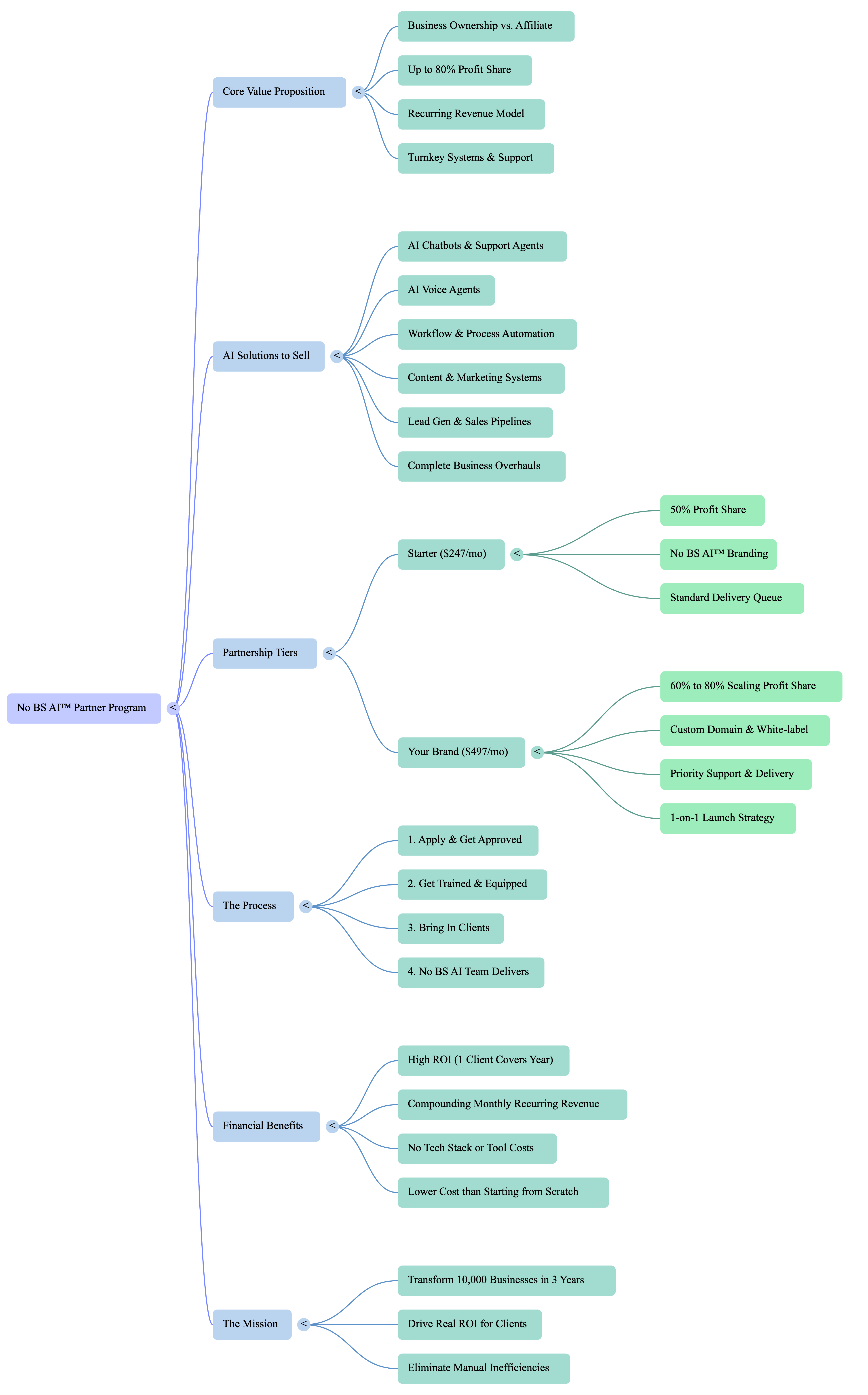
The Full Picture

Partnership at a Glance

Everything you need to know about the partnership advantage, financial potential, and scalability — in one visual.

No BS AI Partner Program — Partnership overview infographic showing the advantage, financial potential, and scalability
Everybody Wins

Win. Win. Win.

Three stakeholders. Three wins. Zero losers.

🚀
Win for You

You Own an AI Business

No building from scratch. No figuring out AI on your own. You get a turnkey system, proven delivery, and up to 80% of the profits. This is your business.

🏢
Win for Your Clients

They Get AI That Works

Your clients get real AI solutions — not theory, not hype. Automations, systems, and tools that save time, cut costs, and drive revenue. No BS.

🌍
Win for the Mission

10,000 Businesses Transformed

Every client you bring in is one more business running smarter with AI. Together, we hit 10K in 3 years. That's the kind of impact that matters.

Partner Results

What Our Partners Are Building.

Real people. Real businesses. Real results.

"I was skeptical about another 'partner program' — I've been burned before. But within 45 days I closed my first voice agent deal at $7,500 and the No BS AI team handled everything. I just managed the client relationship."
MR
Marcus R.
Former Sales Director → AI Agency Owner
$7,500 first deal in 45 days
"The Your Brand tier was a game changer. My clients have no idea there's a team behind me. They think I run a full AI agency. I went from 0 to 4 recurring clients in 3 months — $3,200/mo MRR and growing."
JT
Jasmine T.
Marketing Consultant → AI Business Owner
$3,200/mo MRR in 3 months
"I started with Starter at $247 because I wasn't sure. Two deals later I upgraded to Your Brand. Now I'm at 8 clients, 70% profit share, and I just quit my 9-to-5. Best $247 I ever spent."
DK
David K.
IT Consultant → Full-Time AI Agency
8 clients — quit his 9-to-5
The Offers

What You'll Actually Sell.

Real AI solutions that businesses are already buying. You don't need to be a developer — we build it, you sell it.

Most Popular

AI Chatbots & Customer Support

$1,500 – $5,000 / setup + $300–$800/mo

24/7 AI chat agents that answer questions, book appointments, qualify leads, and handle support — so your client's team can focus on closing deals instead of answering the same questions 200 times a day.

"We cut our support tickets by 70% in the first month." — typical client result
High Ticket

AI Voice Agents

$3,000 – $10,000 / setup + $500–$2,000/mo

AI that answers phone calls, qualifies inbound leads, books appointments, and follows up — like hiring a full-time receptionist that never calls in sick, never takes lunch, and works at 2am.

"Our booking rate went from 40% to 85% overnight." — typical client result
Recurring Gold

Workflow & Process Automation

$2,000 – $8,000 / setup + $400–$1,200/mo

Connect their CRM, email, scheduling, invoicing — everything talks to everything. No more copy-pasting between 12 tabs. No more leads falling through the cracks. Their business runs on autopilot.

"We saved 25+ hours a week and stopped losing leads." — typical client result
Easy Sell

AI Content & Marketing Systems

$1,000 – $4,000 / setup + $300–$600/mo

AI-powered content engines that write social posts, email sequences, ad copy, blog articles, and SEO content — on brand, on schedule, without hiring a marketing team.

"We went from posting twice a month to 5x a week." — typical client result
Upsell Machine

AI Lead Gen & Sales Pipelines

$2,500 – $7,500 / setup + $500–$1,500/mo

Automated outreach, lead scoring, follow-up sequences, and pipeline management — powered by AI. Your client's sales team closes more because the AI feeds them warm, qualified leads on autopilot.

"We 3x'd our pipeline in 60 days without hiring." — typical client result
Full Stack

Complete AI Business Overhaul

$10,000 – $50,000+ / project

The whole enchilada. Audit their entire operation, identify every bottleneck, then deploy AI across sales, marketing, ops, and support. This is the offer that turns a $5K client into a $50K client.

"They basically rebuilt how we do business. ROI was 10x in 6 months." — typical client result

You don't build any of this. Our team handles all the tech, setup, and implementation. You find the businesses that need it, close the deal, and manage the relationship. Think of yourself as the CEO of your own AI agency — with a full delivery team behind you from day one.

📑
Proposal Templates
Client-ready decks you customize and send
📊
Case Studies
Real results to show prospects
🎯
Sales Scripts
Discovery call & closing frameworks
📹
Weekly Office Hours
Live strategy calls with the team
See Your Potential

Drag. See. Believe.

Move the sliders. Watch the math do the talking.

Clients Per Month 3
Average Deal Size (Setup) $3,000
Average Monthly Recurring (per client) $500
$5,400
Your Monthly Setup Profits
$900
Monthly Recurring (grows!)
$75,600
Projected Year 1 Income
Your Profit Split You: 60% → scaling to 80%
You keep
No BS AI™

* Based on profit share tier. Recurring revenue compounds — by month 12, your recurring alone could exceed your setup income.

The Numbers

Your Profits, Not Ours.

80%
Up to 80% Profit Share

Two paths. Both profitable. The question is how big you want to build.

$247 Starter
50%
Flat rate on every deal — simple, predictable
$497 Your Brand
60% → 70% → 80%
Scales as you grow — more clients, bigger cut
The Process

How It Works

Four steps. No red tape. No waiting.

1

Apply & Get Approved

Fill out a quick application. We look for people who are hungry, coachable, and ready to bring AI to businesses that need it.

2

Get Trained & Equipped

We give you everything — sales frameworks, AI knowledge, case studies, proposals, and a proven playbook to land clients.

3

Bring In Clients

Use your network, your expertise, your hustle. You own the relationship. You close the deals. You're the face of your business.

4

We Deliver, You Earn

Our team handles the AI implementation and delivery. You keep up to 80% of the profits and focus on what you do best — growing your client base.

Your Command Center

Your Partner Dashboard.

Track every deal, client, and dollar in real time. Know exactly where your business stands — always.

No BS AI™ Partner Portal — dashboard.nobsai.app
📊 Dashboard
👥 My Clients
💰 Revenue
📋 Proposals
🎓 Training
📦 Sales Kit
💬 Support
⚙️ Settings
Total Revenue
$24,800
Active Clients
6
Monthly MRR
$3,400
Revenue — Last 6 Months
Track
Revenue, MRR, payouts
Manage
Clients, proposals, pipeline
Access
Training, sales kit, support
Credential

Get Certified. Get Credible.

Complete onboarding and earn your official certification — a trust signal your clients and prospects will notice.

🛡️
Certified
AI Partner
No BS AI™ 2026
Official Partner Badge
Display on your website, LinkedIn, proposals, and email signature
  • 🎓
    Complete the Partner Training
    Sales frameworks, AI knowledge, objection handling — everything you need to close confidently.
  • 🏅
    Earn Your Certification
    Get the official "Certified No BS AI™ Partner" badge to display everywhere — LinkedIn, website, proposals.
  • 📈
    Listed in Our Partner Directory
    Verified partners get featured in our directory — meaning leads come to you directly.
  • 🤝
    Weekly Office Hours & Community
    Live weekly calls with the team. Strategy sessions, deal reviews, and a community of partners doing the same thing.
Program Overview

The Complete Partner Ecosystem

From core value proposition to financial benefits — see how every piece of the partner program connects.

No BS AI Partner Program mind map — showing core value proposition, AI solutions, partnership tiers, process, financial benefits, and mission
Questions

Frequently Asked

No. We train you on everything you need to know. What we look for is drive, a network, and the ability to have real conversations with business owners about their problems.

Resellers push someone else's product. You're building your own AI business with your own clients, your own brand, and your own revenue — backed by our systems and delivery team. Big difference.

We could make this free. But here's the truth — when something's free, people treat it like a hobby. We want partners, not hobbyists. So yes, there's a monthly buy-in. You pick the tier. It's not about the money for us — it's about making sure you have skin in the game and treat this like the real business it is. And since it's monthly, you stay plugged in — getting updates, new offers, and ongoing support every single month.

When your clients pay, you earn your share. Simple, transparent, and on a regular schedule. No chasing invoices, no hidden deductions.

Any business that's still doing things manually that AI could handle — from operations and customer service to marketing and data. That's most businesses.

Yes. If you follow the playbook, show up to training, and don't close a single client in 90 days — we'll refund your last month. We only succeed when you succeed. You can also cancel anytime — no contracts, no lock-in.

Yes. Every partner gets access to their own dashboard where you can track revenue, manage clients, access training, download sales materials, and see your payouts in real time. Your Brand tier partners also get a white-label client dashboard.

With GHL SaaS mode, you pay $497+/mo for the platform, then you have to build all the AI solutions, create your own sales process, and handle all client delivery yourself. With us, the delivery team is included. You sell, we build. You keep up to 80% without touching a single piece of tech. It's the business ownership without the tech headache.

Absolutely. You get weekly office hours with our team (live calls for strategy, deal reviews, and Q&A), a private partner community, ongoing training updates as we add new AI services, and direct support for any client delivery questions. Your Brand tier also includes a dedicated 1-on-1 launch strategy call.

Real Talk

We Could Make This Free.
We Won't.

Here's the truth — when people get something for free, they treat it like a freebie. They don't show up. They don't do the work. They disappear after a week.

We don't want that. We want partners who are all in. People who treat this like the real business it is — not a side hobby they "might get around to."

So there's a monthly buy-in. You pick the level. It's not about the money for us — it's about making sure you have skin in the game. Each tier unlocks more because you're investing more in yourself. And every month you stay in, you keep getting new offers, updates, and support.

🛡️

90-Day Results Guarantee

If you follow the playbook, show up to training, and don't close a single client in 90 days — we'll refund your last month. We only win when you win. That's the deal.

Starter
$247
/month
50% profit share — flat
Partner training & sales playbook
Proposal & case study templates
No BS AI™ branded page
yourname.nobsai.com
Group community access
We deliver, you earn
Your own brand / domain
1-on-1 strategy call
Priority delivery queue
Example: You close a $5K deal
You keep $2,500
Our brand. Your hustle. 50/50 split.
Recommended
Your Brand
$497
/month
Up to 80% profit share — scales with you
Everything in Starter
Your own brand, name & domain
yourbrand.com — clients see YOUR company
Custom business page we build for you
1-on-1 launch strategy call
Priority support & delivery queue
Client-facing proposal deck
White-label client dashboard
Scaling profit share (60% → 70% → 80%)
60%
1–3 clients
70%
4–9 clients
80%
10+ clients
Example: You close a $5K deal (at 80%)
You keep $4,000
Your brand. Your business. Up to 80%.

One Client Pays for Everything.

Let's do the math. Every offer you sell has a monthly recurring component — that's the real play here. You're not chasing one-time paychecks. You're building monthly income that stacks.

$247 Starter — Your first client
You sell a chatbot: $2,000 setup + $500/mo
Your 50% cut: $1,000 setup + $250/mo

That first setup alone covers your $247/mo for years. And the $250/mo recurring? That's yours every single month on top.
$497 Your Brand — Your first client
You sell a voice agent: $5,000 setup + $1,000/mo
Your 60% cut: $3,000 setup + $600/mo

One deal. Your $497/mo covered for 6 months. Plus $600/mo recurring from day one. By client #10 you're at 80% and stacking serious MRR.

Every client you sign adds to your monthly recurring revenue (MRR). 5 clients at $500/mo each = $2,500/mo coming in whether you work that month or not. That's the power of MRR.

"$247 is a lot for me right now."

We hear you. And we respect the hell out of that honesty. For some of you, $247 is groceries. It's a car payment. It's real money — and we'd never pretend it isn't.

But here's the thing nobody tells you about staying where you are: it's costing you more than $247 every single month you don't act. Every month without an extra income stream, without a business asset, without momentum — that's not saving money. That's losing time you can't get back.

You're not paying $247 for a subscription. You're investing $247 to own a business that can pay you $2,500+ from a single deal. That's not a 2x return — that's a 10x return on your very first client. Name one investment that does that.

$247
What you invest
per month
$2,500+
What you earn
from ONE client
10x+
Your ROI from
a single deal

Think about what you already spend $247 on every month that gives you zero return. Streaming services. Subscriptions you forgot about. Eating out. A gym membership you don't use. None of those will ever make you money. This one can change your financial trajectory.

And here's the real kicker — your first client doesn't just cover your $247. They cover it for over a year. Every client after that? Pure profit stacking on top. By month 3, you could have recurring revenue that makes $247 feel like pocket change.

The math is simple: You close just 1 client in your first 30 days — a modest $2,000 chatbot setup — and your 50% cut is $1,000. That's 5 months of your investment back from a single sale. Plus $250/mo recurring that keeps hitting your account every month after. This isn't a cost. It's the cheapest business you'll ever own.

The people who succeed aren't the ones who wait until they "feel ready." They're the ones who decide their future is worth $8.23 a day.

Know What It Actually Costs to Start a Business in 2026?

Everyone talks about "starting a business" like it's easy. Nobody talks about the real price tag. Before you sell your first dollar of anything, here's what most people are looking at — every single month:

Typical Business Expense Monthly Cost
Website, hosting & domain $50–$200
CRM & sales tools $100–$300
AI tools & software licenses $200–$500
Marketing & ads $500–$2,000
Training, courses & certifications $200–$500
Contractors or virtual assistants $500–$2,000
Trial & error (months of figuring it out) Priceless
Realistic monthly total $2,500+/mo

That's $2,500+ a month before you make a single sale. And that doesn't include the 6–12 months of learning curve where you're burning cash while figuring out what works. Most people quit before they ever see a return.

Starting From Scratch
$2,500+
/month minimum
+ months of learning
+ no guarantee it works
+ you do everything alone
vs
No BS AI™ Partnership
$247
/month — everything included
+ ready day one
+ proven system
+ full team behind you

With us, there's no tool costs — we provide the entire tech stack. No training costs — we give you the playbook, scripts, and case studies from day one. No delivery headaches — our team builds everything for your clients. No months of trial and error — our system is already proven and producing results.

You're not paying $247 to "try something." You're paying $247 to skip the entire startup grind. To walk into a fully built business with the tools, training, support, and delivery team already in place — while everyone else is still burning cash on courses, watching YouTube tutorials, and trying to figure out how to build a landing page.

Other people will spend $30,000+ this year trying to start a business that may or may not work.
You can start yours for $247/mo — with a team, a system, and clients ready to buy.

Your Brand or Ours — You Choose

Option A: No BS AI™ Subdomain
yourname.nobsai.com

Start fast. You get a professional partner page under the No BS AI™ brand instantly. Your clients see the No BS AI™ name — which already has credibility — with your face and name front and center. Perfect if you want to hit the ground running without worrying about branding. Included with $247 Starter.

Option B: Your Own Brand
yourbrand.com

Build your own AI agency brand from day one. Your business name, your domain, your logo — clients never see No BS AI™ at all. We're your silent partner behind the scenes. You look like a standalone AI company backed by a full team. Included with $497 Your Brand tier.

Let's Build Your AI Business

Choose your tier and fill this out. We'll have your page live within 48 hours.

Click a tier above or select from dropdown
About You
Your Business
How do you want to launch?
.nobsai.com

After submitting, you'll be taken to a secure Stripe checkout to start your monthly subscription. Then we'll get your page live within 48 hours. No surprises, no hidden fees. Cancel anytime.

Secured by Stripe